Savunma Teknolojileri

Türk Savunma
Teknolojisinin Yeni Çağı

Geliştirdiğimiz
Teknolojiler

3D Yazıcı gövde
Karbon fiber gövde
KARBON FİBER 3D YAZICI PROTOTİP

Platform

Teknik
Özellikler

Uçuş Süresi 1.5 saat
Menzil 80 km
Saldırı Hızı 240 km/s
Seyir Hızı 105 km/s
Maksimum İrtifa 1500 m
Modüler Yük 2,5 kg
Uzunluk/Kanat Açıklığı 1,5m / 1,6m
Ağırlık 6 kg
Aerodinamik tasarım CAD
SolidWorks VTOL CAD

Aerodinamik Gövde Tasarımı

Dikey kalkış ve yatay uçuş modları arasında geçiş yapabilen hibrit VTOL konfigürasyonu. Gövde geometrisi, kanat profili ve kuyruk yapısı tamamen özgün olarak tasarlandı. Düşük sürükleme katsayısı ve yüksek kaldırma verimliliği hedeflenerek iteratif optimizasyon sürecinden geçirildi.

CFD aerodinamik analiz
ANSYS Fluent CFD

CFD Aerodinamik Analiz

ANSYS Fluent ortamında hız dağılımı, basınç farkı ve akış ayrılma bölgeleri analiz edildi. Kanat-gövde geçiş noktaları ve motor nacelle bölgelerinde türbülans optimizasyonu yapıldı.

Askeri hedef tespiti - çoklu araç takibi
Bilgisayarlı Görü Özel Dataset Gerçek Zamanlı

Gerçek Zamanlı Hedef Tespiti

Kendi oluşturduğumuz askeri datasetten eğitilen nesne tanıma modeli. Tek karede 63 tespit ve 44 eşzamanlı hedef takibi gerçekleştiriyor. 64.3 FPS ile gömülü sistemlerde gerçek zamanlı çalışabilen, saha koşullarına optimize edilmiş mimari.

Tekli araç takibi
Hedef Kilitleme Otonom Takip

Otonom Hedef Takibi

v22 STABLE - tekli hedef kilitleme ve otonom izleme modu. 55.5 FPS performansla orman, şehir ve açık arazi gibi farklı senaryolarda stabil takip sağlıyor.

Pilot ekranı HUD
HUD Telemetri Harita

Pilot Görüş Ekranı

Gerçek zamanlı uçuş verileriyle beslenen HUD arayüzü. Hız, irtifa, heading, GPS koordinatları, yapay ufuk ve mini harita tek ekranda birleştirildi. Pilot müdahalesini minimize eden sezgisel arayüz tasarımı.

Komuta kontrol yazılımı
Filo Yönetimi Gerçek Zamanlı Harita

Komuta Kontrol Sistemi

Çoklu İHA'yı eşzamanlı yönetebilen yer kontrol istasyonu yazılımı. Her araç için batarya durumu, yatay/dikey hız, irtifa, mesafe ve kilit durumu anlık izleniyor. Uydu haritası üzerinde canlı konum takibi ve görev planlama desteği.

Güç dağıtım kartı
PCB Güç Yönetimi

Güç Dağıtım Kartı

3 bağımsız çıkışlı güç regülasyon kartı. Yüksek verimli DC-DC dönüştürücü ile motor, aviyonik ve payload sistemlerinin enerji ihtiyacını karşılar. Kompakt form faktörü ve termal yönetim optimizasyonu.

CAN bus kontrol kartı
LQFP64 CAN Bus

CAN Bus Kontrol Kartı

LQFP64 paketinde mikroişlemci tabanlı haberleşme kartı. CAN protokolü üzerinden alt sistemler arası güvenilir veri iletimi. Motor kontrolcüleri, sensörler ve uçuş bilgisayarı arasında köprü görevi üstlenir.

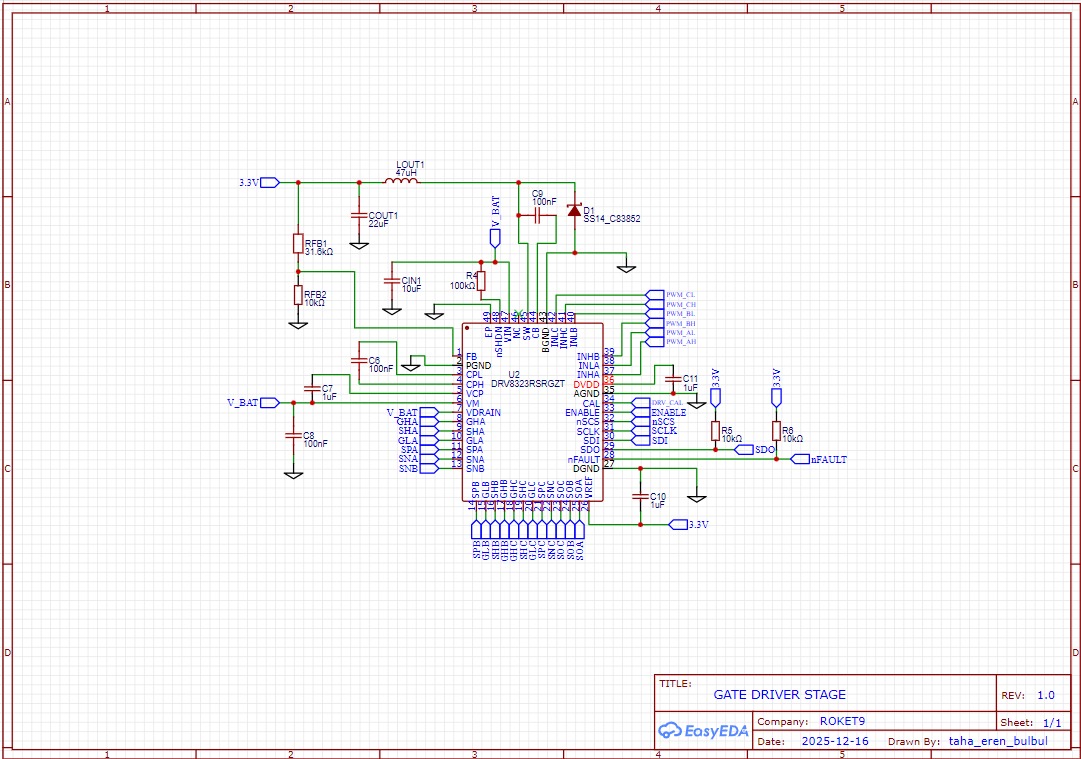
Gate Driver Stage şematik
DRV8323 Motor Sürücü EasyEDA

Gate Driver Devre Tasarımı

DRV8323 entegresine dayalı 3 fazlı BLDC motor sürücü devresi. SPI üzerinden konfigüre edilebilir akım limitleri, hata koruması ve termal kapatma özellikleri.

GPS'siz navigasyon sistemi
GPS-Denied Visual-Inertial

GPS'siz Navigasyon

GPS sinyalinin olmadığı veya bozulduğu ortamlarda çalışan görsel-inertial navigasyon sistemi. Kamera ve IMU sensör füzyonuyla hassas konum tahmini. Elektronik harp ortamlarında operasyonel devamlılık sağlar.

Gazebo simülasyon
Gazebo QGroundControl SITL

SITL Simülasyon Ortamı

Gerçek uçuş yazılımını sanal ortamda test eden Software-in-the-Loop platformu. Gazebo fizik motoru üzerinde rüzgar, türbülans ve sensör gürültüsü simüle edilerek otonom görevler gerçek uçuş öncesinde doğrulanıyor. QGroundControl entegrasyonu ile komuta kontrol testleri.

Gökyüzünü kontrol eden,
sahayı kontrol eder.

Savaş alanı değişti. Artık tehditler daha hızlı, daha ucuz ve kitlesel. Geleneksel savunma sistemleri bu yeni gerçekliğe yetişemiyor.

Dynamic Force olarak bu boşluğu kapatmak için varız. Türkiye'nin mühendislik birikimiyle otonom, akıllı ve ölçeklenebilir savunma sistemleri geliştiriyoruz - yapay zekadan aerodinamiğe, gömülü yazılımdan üretim mühendisliğine kadar her katmanı kendi ekibimizle inşa ediyoruz.

Hedefimiz tek bir ürün değil, bir savunma ekosistemi kurmak. Caydırıcılığı yeniden tanımlamak ve müttefiklerimizle birlikte daha güvenli bir gelecek inşa etmek.

Arkasındaki
Mühendisler

Ahmet Kurt

Ahmet Kurt

Kurucu
Özkan Hancıoğlu

Özkan Hancıoğlu

Kurucu
Melih Gürses

Melih Gürses

Kurucu